2026智能驾驶元年!Robo-X市场空间万亿+产业链全拆解
政策+技术+成本三重催化下,L4级智能驾驶将在2026年迎来元年时刻。全球各国政策持续放开限制,中国首批9个联合体开展准入和上路通行试点,美国、中东、欧洲纷纷出台支持政策,为商业化落地铺路。强化学习+世界模型构建L4技术底层,解决场景覆盖不足、意图理解缺失等问题,推动技术成熟。
Robo-X涵盖五大核心赛道,市场空间广阔: Robotaxi全球2030年市场规模超5450亿美元,国内出租车+网约车年化市场规模2360亿元;Robovan(无人物流车)国内潜在市场空间1645亿元,2030年全球规模达7840亿美元;Robotruck、 Robobus、Robosweeper分别在干线物流、公共交通、环卫领域形成千亿级市场。
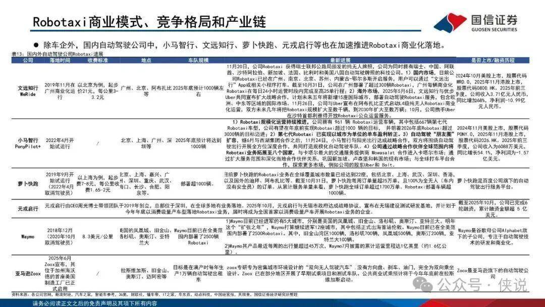
竞争格局呈现“自主厂商崛起+跨界融合”特征:Robotaxi领域文远知行、 小马智行、萝卜快跑商业化加速;Robovan领域九识智能、新石器、 白犀牛订单爆发;产业链层面,数据获取(禾赛科技、速腾聚创)、处理(地平线、黑芝麻智能)、应用(保隆科技、伯特利)等环节龙头企业持续受益。商业模式从“测试运营”向“规模化盈利”转型,无安全员运营成本显著低于传统模式,盈利能力持续提升。
本篇太侠分享的是《智能驾驶行业专题:Robo-X的产业趋势、市场空间和产业链拆解》
报告目录:
01 Robo-X:政策+技术+成本催化下,L4预计在2026年迎元年时刻
02 Robotaxi
03 Robovan
04 Robotruck
05 Robobus
06 Robosweeper
07 投资建议和风险提示
#智能驾驶#Robo-X #2026科技风口#产业链拆解#自动驾驶
报告预览如下(末尾下载通道):























