2025中国具身智能产业星图
当前,全球正处于大国博弈与技术范式深刻变革的关键阶段。
面对中美战略竞争加剧、传统产业升级需求迫切、旧有经济逻辑亟待转变等挑战,培育支撑中国经济长期高质量发展的“新质生产力”,已成为紧迫的时代课题。
具身智能作为人工智能与物理世界深度融合的典范,正步入以“AI+高端制造”为核心的黄金发展期,不仅将重塑制造业价值链,还将催生“制造服务业”“现代服务业”“消费新物种”等新业态,同时广泛赋能国防无人系统、生物科技设备等领域,展现出强劲的跨行业辐射力与生态带动力。
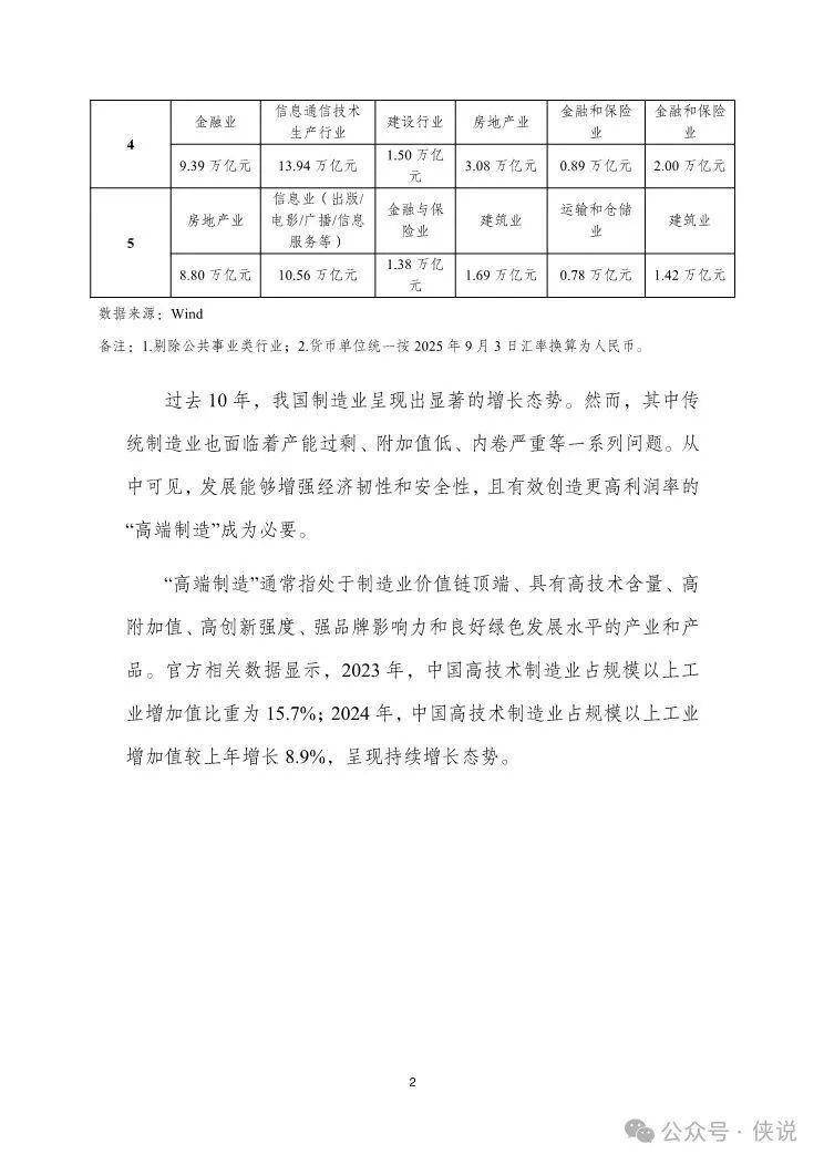
中国制造业的全球优势为具身智能奠定了坚实产业土壤。
2023年,中国制造业增加值达32.38万亿元,超过美、德、意、英四国制造业增加值之和,且是日本制造业GDP总量的5倍以上。
在传统制造面临过剩与低附加值问题的背景下,“高端制造”成为转型必然,而具身智能正是这一战略升级的底层支撑。
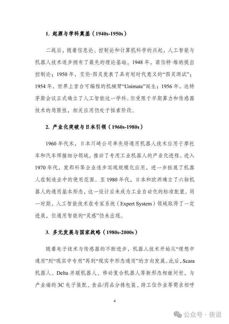
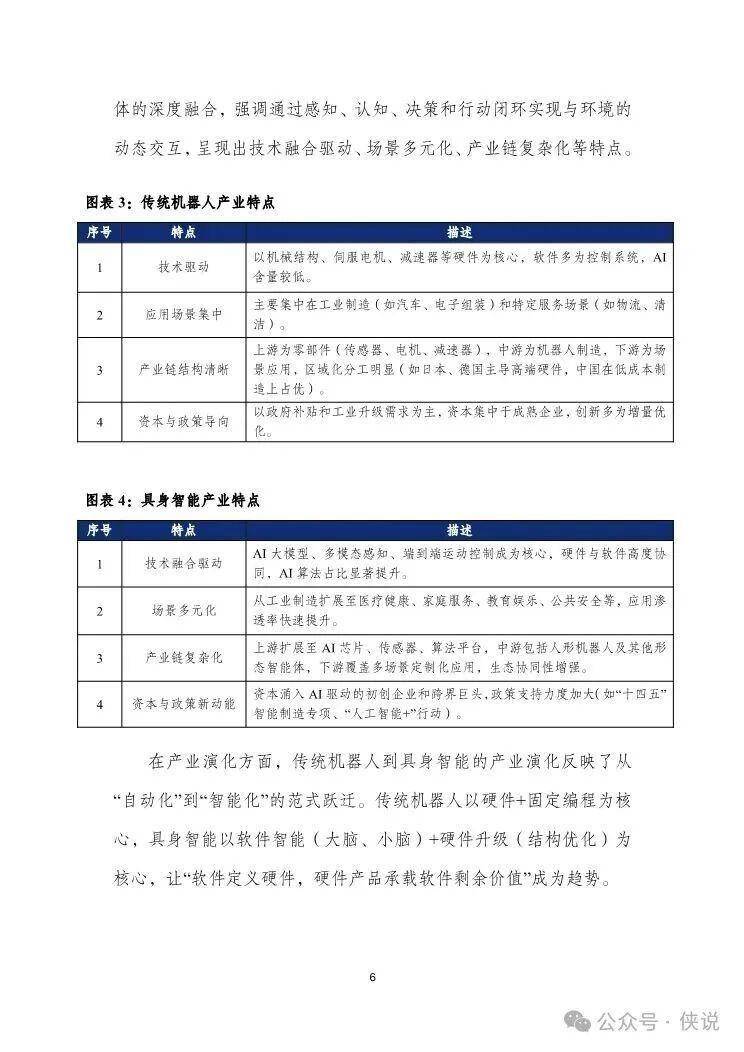
它推动机器人产业从“自动化”向“智能化”范式跃迁——区别于依赖硬件与固定编程的传统机器人,具身智能融合AI大模型、多模态感知、端到端控制,实现感知-认知-决策-执行的动态闭环,应用场景也将从商用、工业扩展至医疗、家庭、教育等领域。
具身智能的发展由国家逻辑与市场逻辑双轮驱动,有望开启20-30年黄金期。
国家层面将其纳入战略,服务于国家安全与“卡脖子”技术突破;市场层面则顺应老龄化、消费升级与产业升级需求。
值得关注的是,技术创新中“智能定界”路线成关键,将复杂世界模型难题转化为“有限范围求解”的垂类小模型;中美投资结构也存在显著差异,中国以国家逻辑、债权融资为主,美国则依赖社会资本与 VC/PE推动原始创新。
当前,中国政、产、学三界正深度融合,为具身智能产业开启下一轮变革奠定基础。
报告目录:
一、中国具身智能:开启以“AI+高端制造”为核心的20-30年黄金发展期 (一)全球大国博弈:中国高端制造崛起正当时
(二)从传统机器人到具身智能:产业演化分析
(三)未来具身智能产业:国家逻辑+市场逻辑双轮驱动
二、影响具身智能产业变革的直接变量:技术
三、影响具身智能产业变革的直接变量:应用
四、影响具身智能产业变革的间接变量:资本
(一)中美具身智能产业链各细分融资均值对比
(二)中美具身智能产业链各细分融资资本类型对比
五、影响具身智能产业变革的间接变量:政策
(一)总体趋势:从“单点突破”到“系统布局”
(二)区域特点:北京重创新、长三角强生态、珠三角促出海
(三)政策影响下的具身智能产业“生态创新”
报告预览如下(末尾下载通道):






















