2025年低空经济发展趋势与路径研究报告
当前政策密集出台,国家层面将其列为新增长引擎,2025年《中华人民共和国民用航空法(修订草案)》将其纳入法律体系,30省(市、自治区)出台地方支持政策,但产业存在“上游强、中游弱、下游热”结构性矛盾,上游大疆等企业占全球70%市场,中游空域与基建标准待明确,下游应用活跃。
创新上,2021年后相关专利逐年增长,2025年5月申请量达2024年总量51%,但区域不均衡,长三角与珠三角专利占比38%。投资聚焦eVTOL领域,2024 - 2025年5月相关投融资占比50%,超60%集中于早期轮次。应用以应急救援、教育培训、农林植保为主,多地出台补贴加速普及。
“十五五”期间四大判断为:2030年进入万亿级爆发期,对GDP贡献近3%;以融合发展为特征;短期上游驱动、长期下游价值转移;区域依资源差异化发展(东北 - 西南主打农业,华北 - 西北聚焦能源,华东 - 中南领跑载人)。区域评估将31省分四梯队,广东、江苏、北京为综合实力突出的第一梯队。深圳(初创企业筑基)、北京(科技创新驱动)、江苏(政校企协同)为典型发展路径。当前面临eVTOL技术瓶颈、可持续商业模式待探索等挑战。
报告目录:
引言
一、低空经济发展现状及挑战
(一)政策红利释放,低空经济迎发展良机
(二)政策倾斜中下游,基建应用双驱动
(三)产业结构失衡,上游强中游弱下游热
(四)创新活力迸发,区域发展待均衡
(五)投资加码飞行器,制造领域成焦点
(六)软硬协同成主流,产品体系高效构建
(七)应用场景三足鼎立,应急教育农林领跑
二、低空经济十五五发展期间的“四个判断”
判断一:低空经济预计在2030年进入爆发期
判断二:低空经济以融合发展为主要特征
判断三:短期低空经济由上游驱动
判断四:各区域低空应用场景将依托自身产业
三、低空经济区域发展评估体系
(一)评估目的
(二)评估方案
(三)评估方法
四、评估结果及区域发展分析
(一)评估结果
(二)区域特征
五、典型地区发展路径分析
(一)深圳:以初创企业为起点
(二)北京:依托特技创新资源
(三)江苏:以政校企协同创新为技术基石
六、低空经济展望与挑战
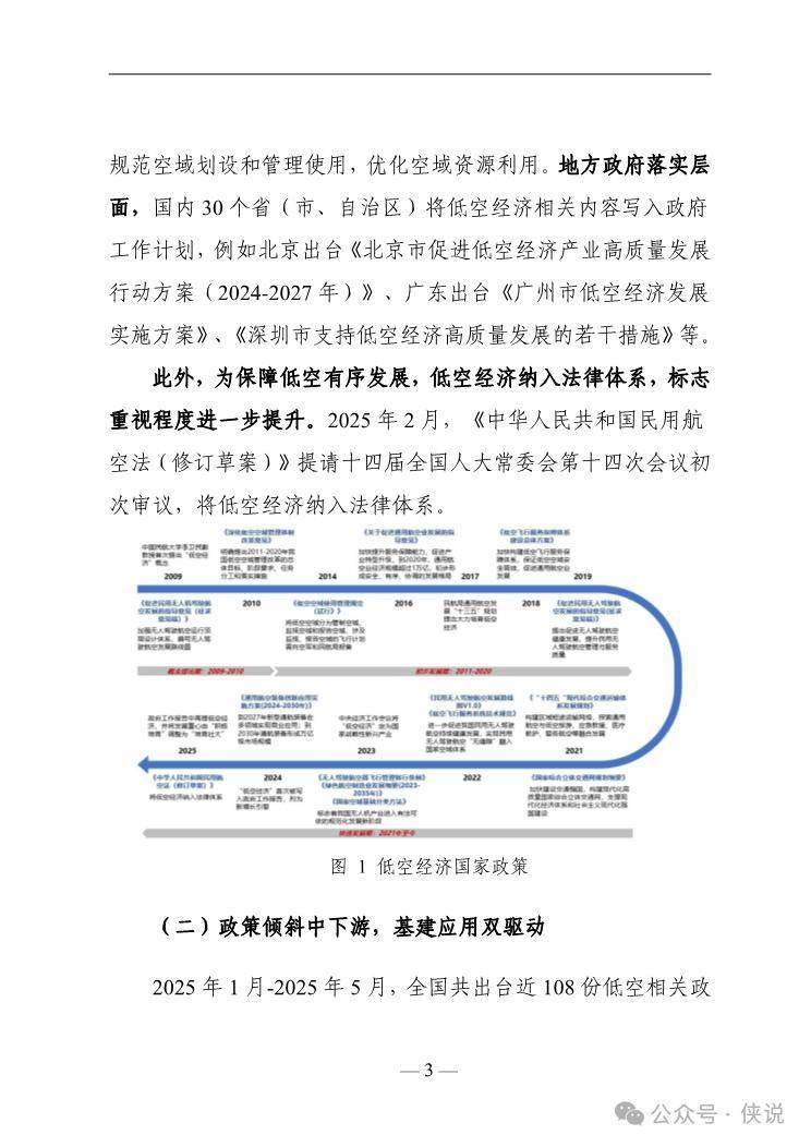
报告预览如下(末尾下载通道):























