2024年AI大模型时代C端应用生态变局报告
随着人工智能技术的飞速发展,我们正站在一个全新的时代门槛上。AI大模型的应用不仅推动了生产力的革命性提升,更在C端应用生态中掀起了波澜。
德勤中国咨询业务的《2024年AI大模型时代C端应用生态变局报告》为我们揭示了这一变革浪潮中的机遇与挑战。
报告概要:
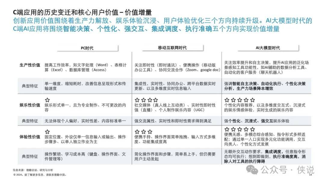
在这份报告中,德勤中国咨询业务深入剖析了AI大模型如何引领C端应用生态的变革。报告指出,AI技术的进步正在推动应用场景的拓展和功能体验的创新,催生新的超级用户入口。
从操作系统层面的隐私问题,到MaaS(Model as a Service)和AI开发工具带来的商业模式创新,再到应用分发和应用调度的竞争,报告全面覆盖了AI时代下的各个关键领域。
德勤还提出了三类典型的厂商策略,包括布局创新AI应用、构建AI开发层能力,以及加速布局AI Agent以掌握用户入口。
报告通过绘制AI产业链生态图,为市场参与者提供了一份导航地图,帮助他们在AI时代中找到自己的定位。
报告目录:
趋势1:AI大模型应用下C端应用生态正在被重塑
趋势2:需求聚合入口,掌握AI时代的创新用户价值
趋势3:用户入口卡位策略渐显
趋势4:价值链不同环节参与方基于自身资源禀赋加速布局
德勤AI Strategy服务方案介绍
报告部分内容节选如下:




















