人形机器人核心揭秘!2025电机技术变革+龙头企业清单
电机是人形机器人的核心动力源,直接决定运动能力、灵活性、稳定性与能效,高性能电机成为从实验室走向规模化应用的关键。当前主流采用无框力矩电机及 空心杯电机,宇树H1膝部关节电机峰值扭矩达360N·M,智元灵犀X1扭矩密度达156.3N·M/kg,动力与轻量化诉求突出。
技术变革聚焦三大方向:结构创新(轴向磁通电机扭矩提升4倍、PCB定子电机减重50%、扁平线绕组槽满率提升20-30%)、原理创新(谐波磁场技术打破极对数限制)、材料与控制升级(液冷/碳纳米管散热、GaN驱动提升控制精度)。灵巧手电机呈现微型化、集成化趋势,空心杯电机与微型无框电机成为主流方案,单台Optimus微型电机ASP约1万元。
产业竞争聚焦高壁垒技术与规模化制造能力,卧龙电驱、伟创电气、鸣志电器、江苏雷利、科尔摩根、 尼得科等企业领跑赛道。鸣志电器2024年无齿槽空心杯业务在机器人领域增长近200%,科尔摩根TBM2G无框 力矩电机适配协作机器人需求,尼得科市占率全球领先,技术与规模双重优势显著。
本篇太侠分享的是《人工智能行业:人形机器人动力之源,电机应用要求与变革方向》
报告目录:
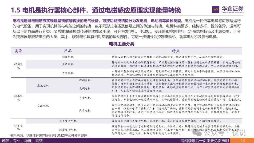
01 电机是机器人动力源泉,性能高低至关重要
02 关节电机路径解析
03 灵巧手微型电机路径解析
04 标的推荐
#人形机器人#电机技术#AI硬件#2025科技趋势#产业报告
报告预览如下(末尾下载通道):




















