重构 · 2025AI+出海产业报告
2025年AI+出海已形成多元化输出格局,从通用工具到垂直解决方案再到生态闭环,覆盖多类用户与场景。
通用型AI工具及模型面向个人与企业用户,提供标准化应用与硬件,如coze、MiniMax的Hailuo等产品,适配生活工作、工程开发等基础场景;
垂直行业解决方案则结合目标市场文化与需求,需依托当地智算中心提供算力支持,聚焦金融、智能驾驶、医疗健康等细分领域,阿里云、华为云等企业的基础设施是重要支撑;
更高级别的生态模式则联动物联网设备、智能终端等硬件,构建从感知到决策的完整系统,覆盖智能家居、智慧物业、智慧城市等复杂场景,涉及个人、垂直行业、政府机构等多类参与者。
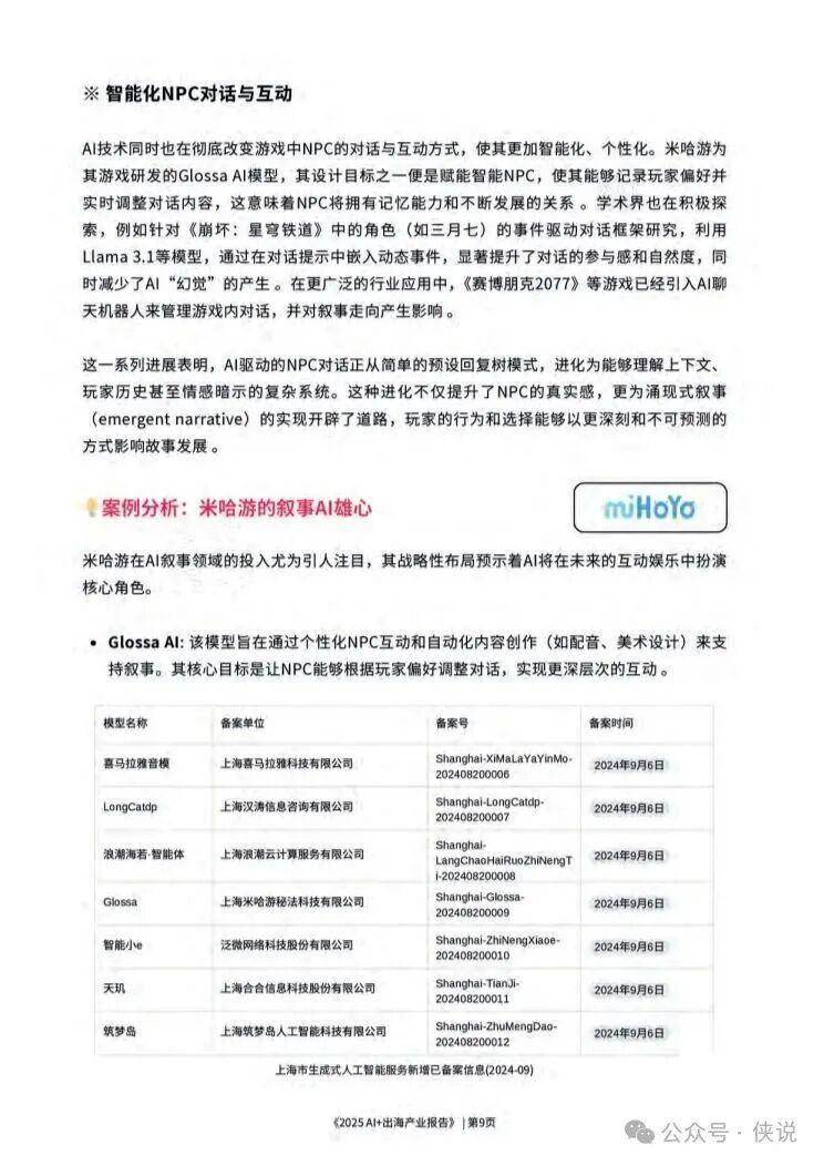
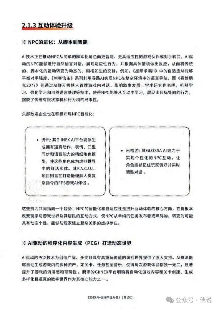
在技术落地与文化融合层面,AI已深度渗透游戏、音乐、影像创作等领域。游戏行业中,米哈游通过Glossa AI实现个性化NPC对话,腾讯依托GiiNEX AI平台优化内容生成与玩家留存,《黑神话:悟空》更以 《西游记》为蓝本融入传统文化;
音乐领域,“网易天音”10秒内可完成全流程音乐创作,支持方言定制,累计生成海量拜年歌;影像创作方面,即梦AI将产品包装图设计效率提升180倍,字节跳动CapCut、Dreamina等工具构建了“创作-分发”全球生态。
同时,区域市场差异显著,不同国家线上支付方式占比各不相同,且欧盟《 人工智能法案》、美国加州AI相关法案等政策,对数据保护、合规性提出更高要求,成为AI+出海企业需重点应对的挑战。
报告目录:
一、AI+出海核心输出模式
1.1 通用AI工具与模型输出
1.2 垂直行业AI解决方案输出
1.3 软硬件结合的AI生态系统输出
二、AI模型:价格与备案信息
2.1 国内外AI模型输出价格对比
2.2 国内AI模型备案详情(含喜马拉雅音模、LongCatdp等)
三、AI技术出海实践领域
3.1 游戏领域AI应用(剧情生成、文化融合、互动体验)
3.2 音乐领域AI应用(AI音乐创作、虚拟歌手技术)
3.3 影像与内容创作AI应用(AI设计效率、视频生成技术)
四、区域市场与支付特征
4.1 不同区域出海渠道(独立站、电商平台、经销商)
4.2 主要地区线上支付方式占比(卡支付、数字钱包、COD等)
五、AI+出海海外政策合规
5.1 欧盟、美国、加拿大政策要求
5.2 印度数据与AI相关法规影响
报告预览如下(末尾下载通道):























