2025最猛的风口!企业级智能体 “数字员工”!
大家好,我是太侠,行业智库《侠说》主理人,内含6.2万行业报告,6000+会员。

本篇正文内容如下:
腾讯新出的这份将近12万字的AI报告,算是把企业级智能体讲透了。
报告规划了智能体的5个能力层级,场景罗盘的4个象限,技术挑战的6大点,14个行业落地的百大场景,以及最终的3个发展方向。
内容干货如下:

一、引言:智能体的范式变革
人工智能正经历从“辅助工具”到自主生产力的身份跃迁,核心是智能体(AI Agent)具备“自主理解目标→规划路径→调用工具→交互执行”的“数字员工”能力。其技术基础为:
模型能力突破:思维链(Chain-of-Thought)与反思(Self-Reflection)机制赋予规划纠错能力;原生工具调用能力实现“思考→行动”转化(如调用API、控制机械臂)。
二、智能体概念:定义、形态与能力
1. 定义与形态:“大脑+双手”的协同结构

2. 能力界定与分级
评测体系局限:当前多为“考试型”评测(如MMLU/GSM8K),AI刷榜快但难覆盖真实场景;真实测试案例(如AndonLab Vending-Bench)暴露AI在实际经营中的漏洞(如亏本卖货)。
五级能力分级(核心依据:人机协作边界)

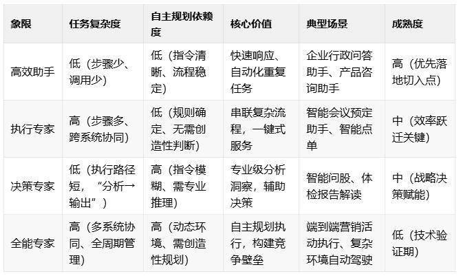
三、智能体场景盘点:场景罗盘与百大场景
1. 智能体场景罗盘(企业落地决策工具)

2. 智能体百大场景
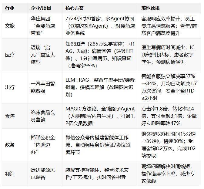
覆盖金融、零售、文旅、教育、医疗、出行、互联网、政务、制造、能源、地产、物流、法律、消费电子14个行业,例如:
金融:智能问股、保险智能理赔(东吴人寿)
零售:智能导购(伊利)、会员全链路营销(绝味食品)
政务:公积金“边聊边办”(邯郸)、政务大模型应用(深圳宝安)
四、智能体技术/产品方案:挑战与解决方案
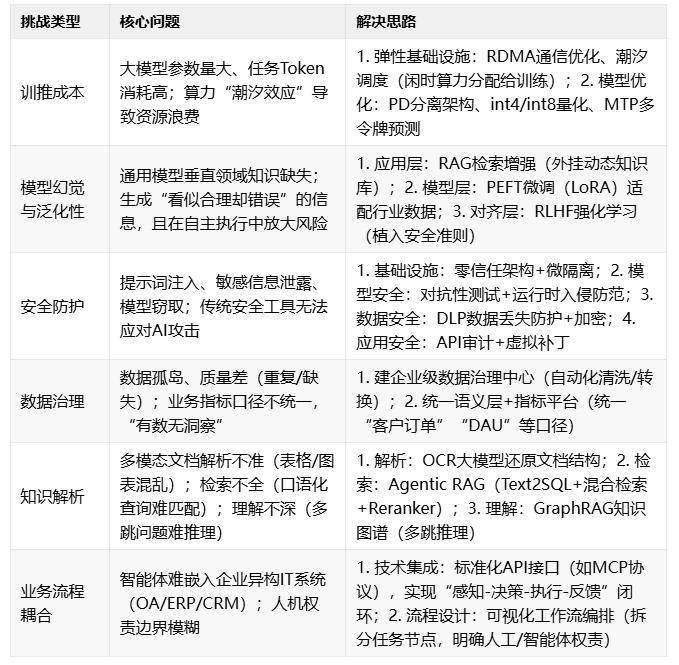
1. 六大核心技术挑战及解决思路

2. 腾讯云核心产品方案
企点营销云(MAGIC方法论):以混元+DeepSeek为双引擎,通过Mine(发掘需求)、Architect(编排旅程)、Generate(生成内容)、Interact(互动触达)、Check(核查复盘)全链路,实现“一人一面”营销,如伊利导购智能体销售额单产提升20.4%。
智能运维专家:多Agent协同(计算/存储/网络Agent),实现告警根因分析、主动巡检,缩短故障诊断时间,兼容企业现有运维体系。
TDAI Agent Service:覆盖数据库DevOps(SQL风险预测、DDL变更评估)与数据洞察(资源规划、业务洞察),SQL抽取准确率达90%+,高负载止损RTO<120秒。
TCDataAgent(数据分析智能体):整合结构化/非结构化数据,支持NL2SQL/NL2Py,应用于供应链预测(东南亚公司预测周期缩短)、视频智能搜索(传媒行业片段检索)。
3. 企业智能体建设分阶段规划

五、智能体先锋实践:14个行业典型案例(关键数据)

六、智能体发展展望
智能协同:从单兵作战到群体智能:多智能体系统(中心化/去中心化架构)协同完成复杂任务(如软件开发);跨组织智能体打破企业边界,重构产业链(如供应链动态调度)。
感知与推理:多维度世界理解:原生多模态模型(统一架构整合视觉/听觉/语言)实现“所见即所得”(如XR虚拟试穿);世界模型(感知+记忆+控制器)模拟行动后果,提升自动驾驶/工业机器人安全性。
执行与应用:泛在化与具身化:具身智能(如腾讯“小五”养老机器人)连接物理实体,替代危险/重复劳动;端侧智能体(模型轻量化+NPU芯片)普及至汽车/穿戴设备,实现“环境智能”(如智能座舱主动调环境)。
4. 关键问题与答案
问题1:智能体与传统AI工具的核心区别是什么?当前企业落地智能体的首要切入点应如何选择?
答案:
问题2:当前智能体落地面临的最核心技术挑战是什么?有哪些可落地的解决手段?
答案:
最核心技术挑战:模型幻觉与泛化性不足。通用大模型知识“静态宏观”,缺乏企业垂直领域知识(如内部风控政策、最新临床指南),易生成“一本正经的错误信息”(幻觉);且幻觉在智能体自主执行场景中会被放大(如调用错误API、执行不当操作),同时模型在新业务场景中适配能力弱(泛化性不足)。
可落地解决手段:采用“三层技术组合”——
①应用层:RAG检索增强生成,为模型外挂动态知识库(如企业文档/行业数据),处理任务时先检索再生成,确保信息有据可依(如东吴人寿“东吴天枢”平台接入3万+文档,避免理赔知识幻觉);
③对齐层:RLHF人类反馈强化学习,通过人类评估训练奖励模型,植入安全准则,确保模型输出“有益无害”(如医疗大模型通过医生反馈优化诊疗建议,避免危险方案)。
问题3:在零售行业,智能体已实现哪些规模化价值?其技术架构的关键环节是什么?
答案:
零售行业规模化价值:已在“导购提效、会员营销、全链路运营”三大场景实现价值,关键数据如下——
①智能导购(伊利):通过“商品卖点+文案方法论”多视角评估,导购销售额单产提升20.4%,社群商品点击量提升15.7%;
②会员全链路营销(绝味食品):打通公域(抖音/外卖)+私域数据,全链路子Agent自动执行“人群圈选→内容生成→互动触达”,实现点击率1.8倍、转化率2.4倍、支付金额3.1倍的增长
③全域运营优化(腾讯企点营销云):帮助零售企业实现“千人一面”,如根据用户实时位置/天气生成穿搭推荐,提升购买转化率。
技术架构关键环节:
①数据层:打通全域数据(会员消费/社群互动/电商行为),构建统一CDP(如绝味打通1.2亿会员数据),解决“数据孤岛”;
②模型层:采用“通用大模型(混元)+垂类模型(营销大模型)”双引擎,确保推理与生成能力(如伊利用DeepSeek模型优化导购文案逻辑);
③应用层:多Agent协同架构,拆解零售任务为子Agent(人群圈选/旅程编排/效果分析Agent),并通过MCP协议对接POS/ERP等业务系统(如绝味子Agent自动调用会员系统匹配优惠券);
④优化层:实时数据反馈与复盘(如Check环节分析用户评论,输出营销策略优化建议),形成“执行-反馈-进化”闭环。
本文太侠拆解自《2025年企业级智能体产业落地研究报告-从场景试点到规模化应用实践.pdf》。返回



