2025小红书双11搜索营销指南
该指南围绕小红书双11搜索营销展开,核心覆盖流量趋势、营销价值、产品工具策略及大促活动四大模块。
流量方面,2025双11预估5次搜索流量高峰,9月为种草蓄水期,10月中下旬有3次高峰,大促前两周达流量顶峰;国庆后CPM/CPC升高,10月中下旬至大促前竞争激烈需提价抢量,且分行业流量差异化,如美妆10月中下旬高峰、服饰大促前后高位、出行旅游国庆高峰。
营销价值上,搜索是生活消费决策核心入口,前后端转化率高(CVR、CPA优势显著),高相关内容留存久有“复利”,还能反哺内容布局、选品及新品开发。
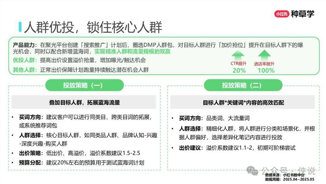
产品工具与策略升级,包括拓词工具(用户路径拓词、AI词包等)、人群优投(圈选 DMP人群包加价抢位)、相关性管理(投前预检、投中诊断、投后首屏机会词优化),首屏流量CTR、CVR优势明显, AIGC助力笔记改写提效。
大促活动含已上线的大促词包(行业词包陆续上线)及待发布的搜索专项激励,分阶段(9月蓄水、10月破圈、11月承接)给出预算与投放组合策略,助力商家抢量。
报告预览如下(末尾下载通道):






















