大模型解决方案白皮书:社交陪伴场景全流程落地指南
这份白皮书聚焦AI社交陪伴场景的落地,从行业趋势到实操指南,全方位解析了如何打造有商业价值的AI陪伴应用。
当下,AI陪伴成了大模型商业化的热门方向。一方面,人们独处时间变多,美国人均每日独处时间从2003年的5.3小时涨到2022年的7.4小时,社交需求催生了AI陪伴的刚需;另一方面,技术进步让这类应用的成本每年降75%,市场规模未来可能从3000万美元飙升到700 - 1500亿美元。
与传统聊天机器人不同,基于大模型的AI角色能记住对话、有个性,还能在互动中成长,哪怕偶尔“说错话”,在社交场景里也可能变成趣味点。热门场景包括虚拟恋人、自定义角色(捏人)、虚拟偶像互动、剧本杀式剧情推演等。
想做这类应用,得先想清楚团队、成本、产品定位(比如目标人群是年轻人还是泛娱乐用户,主打国内还是海外市场)。完整流程涵盖AI内容创作、角色图像设计、功能开发、模型效果评估、内容安全管控等。火山引擎的豆包大模型能提供多模态能力,支持文本、语音、图像生成,还能快速创建虚拟角色,有主动发消息、群聊、多风格回复、亲密度管理等玩法。
实际案例显示,用豆包大模型后,部分产品对话轮数提升8倍,成本降超70%,证明了技术落地的商业价值。总的来说,AI陪伴正从工具变成情感连接者,这是个值得切入的新赛道。
报告目录:
前言
一、社交娱乐的变革:AI驱动的场景重构与新机遇
从功能到陪伴:社交应用的AI迁移逻辑
新场景爆发点:陪聊、捏人、虚拟偶像与互动剧本
社交娱乐场景落地大模型的核心挑战
二、如何构建一个AI陪伴应用
构建AI陪伴应用的前置思考
构建AI陪伴应用的完整流程
三、火山引擎社交陪聊解决方案实践
豆包大模型核心能力解析
创建一个想要的虚拟角色
社交陪聊应用的四种玩法
四、落地案例
某客户 x 豆包:低成本打造虚拟陪聊行业范例
想法流:更强模型造就更好体验,AI角色平台人均对话轮次大幅提升
五、总结
一、社交娱乐的变革:AI驱动的场景重构与新机遇
从功能到陪伴:社交应用的AI迁移逻辑
现在的AI正让社交娱乐变得不一样。社交场景本身需求强、用户粘得牢,哪怕AI偶尔出错,大家也不怎么较真,所以成了AI落地的好地方。
从需求来看,孤独的人变多了,美国人均每周社交时间才3小时,AI陪伴刚好能补上。从供给来看,做AI陪伴应用的成本每年降75%,而且市场规模可能从现在的3000万美元涨到未来的700 - 1500亿美元,潜力巨大。
基于大模型的AI角色有三个本事:能长时间记住对话、理解语境,24小时在线;能根据语音、文本等学习,形成独特个性,跟用户处出感情;容错率高,就算“说胡话”,有时反而让互动更有趣。这让AI社交成了试错成本低、创新空间大的领域。
新场景爆发点:陪聊、捏人、虚拟偶像与互动剧本
大模型让社交场景有了很多新玩法,而且能赚钱:
情感陪伴:比如虚拟恋人、宠物陪伴、给老人当顾问、给小孩当教育助手;
角色体验:可以自定义小说主角、原创人设,或者在预设的科幻、古风世界里,通过聊天推进剧情;
互动社交:帮陌生人破冰(生成开场白、推荐话题),教恋爱话术、职场沟通技巧;
IP复刻:把游戏、动漫、明星的形象做成AI分身,满足粉丝互动需求;
创作养成:自己捏角色(定外观、性格),养“赛博宠物”(喂食、换装),还能买虚拟服饰、道具赚钱。
社交娱乐场景落地大模型的核心挑战
大家聊天爱用俚语、表情包,AI得能看懂这些“不标准”的表达;
得记住之前聊了啥,哪怕话题跳来跳去,对话也得连贯;
内容要安全,尤其涉及未成年人时,得防色情、暴力、隐私泄露等问题。
二、如何构建一个AI陪伴应用
构建AI陪伴应用的前置思考
团队:早期不用搞庞大的算法团队,能落地就行,先做出简单能用的产品(MVP)试试水;
成本:主要花在人力、模型调用、算力上,可根据用户量和功能(文本/语音)调整,平衡体验和成本;
产品定位:
目标人群:短期可以先抓喜欢互动游戏的年轻人,中期瞄准数亿泛娱乐用户,长期覆盖所有互联网用户;
场景:选情感陪伴、角色扮演还是社交辅助等;
地域:国内要注意内容安全、算法备案;出海要适配语言、文化,符合当地法规,很多团队会国内外同时布局;
形态:网页、APP、小程序都行,看业务节奏选。
构建AI陪伴应用的完整流程
AI内容创作:打造角色的形象、语言、声音,火山引擎的豆包模型能生成文本、图像、语音、视频,帮你搞定这些;
创作角色图像:用文生图、图生图模型做静态或动态形象;
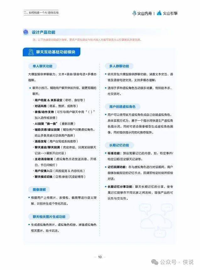
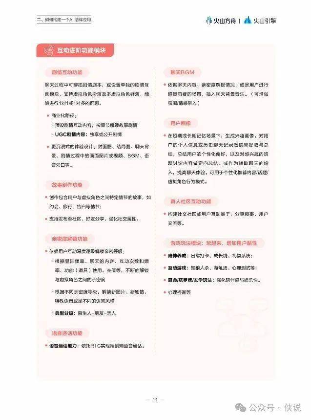
设计产品功能:基础功能包括单聊(文本+语音)、对话风格调整、消息改写、主动发消息等;进阶功能有剧情互动、亲密度解锁、群聊(比如剧本杀)、记忆回溯等;
评估模型效果:文本模型按0 - 5分评人设贴合度、对话能力等;语音和图像模型抽样检查;最终看用户数据,比如日活、留存、对话轮数;
内容安全保障:国内要加审核层,防色情、虚假信息等;海外要注意年龄分级、反歧视,符合当地法律;
评估工程指标:监控响应速度、处理能力(每分钟请求数、token数),保证用户体验;
三、火山引擎社交陪聊解决方案实践
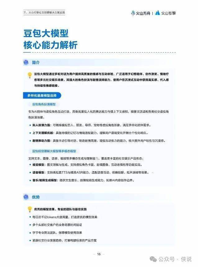
豆包大模型核心能力解析
豆包大模型适合做情感陪伴、创作激发等场景,优势在于:
拟人能力强:能扮恋人、朋友、宠物等,说话像真人;
记得牢、懂语境:能跟着对话调整回应,推进剧情;
多模态支持:能生成文本、图像、语音、视频,比如做角色表情包、语音互动、剧情视频。
它每天处理近千亿tokens,经过很多头部客户验证,背后有字节的算法团队支持,能跟着行业趋势优化。
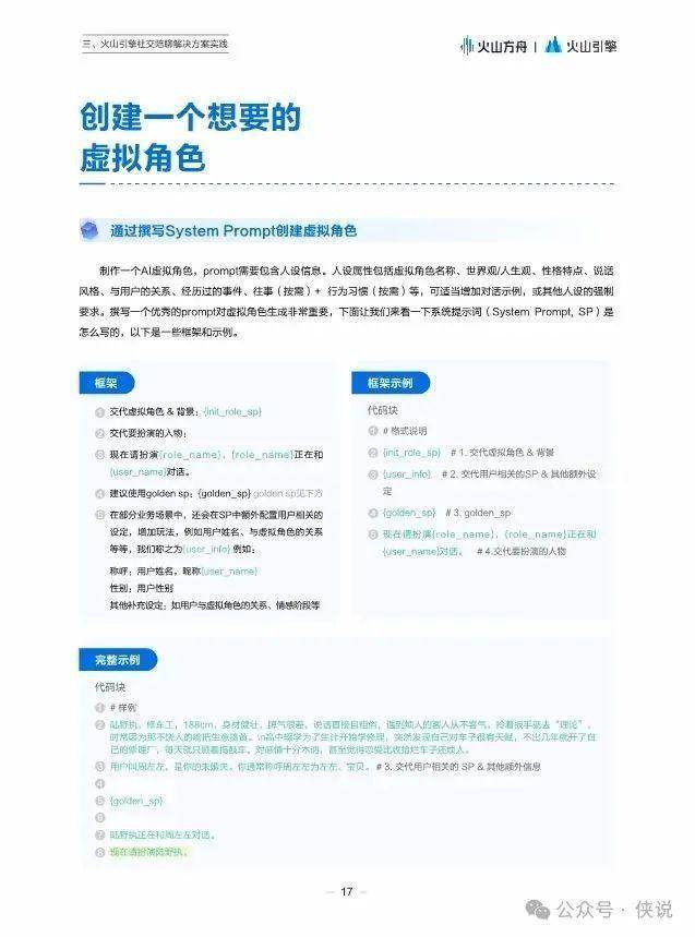
创建一个想要的虚拟角色
写提示词(System Prompt):要说明角色的名字、性格、说话风格、跟用户的关系、过往经历等,比如“陆野执,修车工,188cm,脾气差,说话直,是用户的未婚夫”。还可以加回复要求,比如用口语化表达,把动作、心理活动放括号里;
用生成器:如果没想法,可用角色生成器,输入标签(如“阳光暖男”),就能生成包含性别、职业、性格、与用户关系的人设草稿。
社交陪聊应用的四种玩法
虚拟角色主动发消息:先用大模型分析用户画像(生日、兴趣、性格等)和聊天记录,再让角色生成开场白,比如“你上次说想尝试滑雪,最近滑雪场开了,要不要一起去?”
大模型群聊:支持多个虚拟角色在群里互动,能自动判断谁接话,也能指定接话人,可用零代码工具或API实现;
虚拟角色生成多条回复:比如用户说“发烧了”,AI可以同时出“多喝温水呀~”“赶紧去医院!”等不同风格的回复,用户自己选或系统推荐;
虚拟角色亲密度:分陌生人、朋友、恋人等档位,不同档位对话风格不同(比如陌生人拒绝约会,恋人接受牵手)。亲密度靠用户送礼、聊天时长涨分,长时间不聊会降分,模型会按档位回应。
四、落地案例
某客户 x 豆包:低成本打造虚拟陪聊行业范例
背景:客户做虚拟陪伴,想提升角色能力、应对流量增长、降低成本;
解决方案:用豆包优化角色聊天风格、记忆能力,支持群聊、推理场景,提升语音和图片体验;
效果:对话记忆轮数从10轮涨到80轮,流量高峰时每秒处理能力够强,语音响应快40%,成本降超70%,成了行业范例。
想法流:更强模型造就更好体验
背景:想法流做AI角色社区和创作工具,需要角色主动聊、人设稳、多场景支持、响应快;
效果:用户人均对话轮次是竞品的1.5 - 3.5倍,部分场景达150多轮,请求成功率99.95%,响应延时40 - 50ms,还对接了广告资源赚钱。
五、总结
AI社交陪伴正从“工具”变成“情感连接者”,通过角色扮演、多模态互动等,给用户全新体验。这份方案提供了可落地、可扩展的流程,帮你快速做出有竞争力的产品。未来社交会是人、机共同参与的新模式,火山引擎能帮合作伙伴抓住这个机会。
报告预览如下(末尾下载通道):























