跨境电商复购革命:用户行为洞察与市场机遇
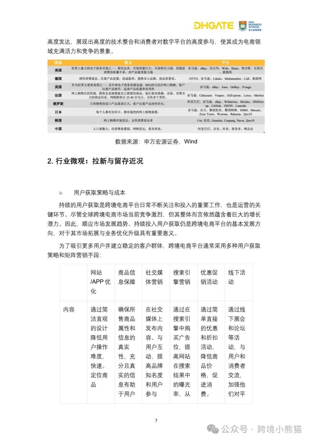
跨境电商行业正经历一场复购革命,用户行为和市场机遇成为新的焦点。随着全球电商渗透率的提高,竞争愈发激烈,用户忠实度和复购率成为电商平台的核心竞争力。
本报告通过分析中国海关、eMarketer、Statista等权威数据,深入探讨了跨境电商的发展趋势、用户获取与留存策略、复购影响因素,并提出了针对性的优化建议。
报告还特别强调了数据驱动的策略、物流本地化、平台创新以及风险管理与合规性的重要性,为跨境电商的未来发展提供了全面的视角。
太侠今天分享的是《跨境电商复购革命:用户行为洞察与市场机遇》,来源:敦煌网集团。
报告目录:
引言
行业宏观:跨境电商行业发展趋势
行业微观:拉新与留存近况
案例:常见复购策略
案例:复购影响因素
案例:具体案例分析
行业:针对建议
行业:风险管理与合规性
行业:未来展望
参考资料
特别鸣谢
报告部分内容节选如下:


















