快手电商:直播带货操盘手工作手册
随着直播电商进入专业化、精细化运营时代,快手电商推出《直播带货操盘手工作手册》,为服务商、主播、商家提供了一套可落地的“跨越周期”运营方法论。手册立足快手“信任电商”生态,围绕“大搞信任电商、大搞品牌、大搞服务商”三大战略,拆解了从账号诊断到直播复盘的全流程运营逻辑。
手册核心亮点在于“STEPS品牌经营方法论”与“STAGE直播运营方法论”的双轨支撑:前者助力品牌快速落地增长,后者聚焦单场直播GMV突破。通过账号诊断(四大数据维度)、主播成长周期规划(S-A-B营销活动模型)、营销大场策划执行(7大准备策略+5大执行保障)、日播穿插策略四大核心模块,构建了完整的操盘体系。
手册包含大量实操案例与工具模板(排品表、投流计划、复盘报告等),解决了主播流量低、转化差、粉丝运营难等核心痛点,帮助操盘手实现单场GMV2-10倍增长。本篇太侠分享的是《快手电商:直播带货操盘手工作手册》。
报告目录:
第一章 账号诊断
1.1 诊断账号的目的
1.2 诊断的数据维度
1.3 诊断报告
第二章 主播阶段性成长周期规划
2.1 快手电商GMV来源
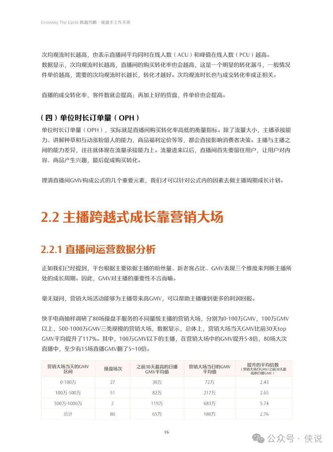
2.2 主播跨越式成长靠营销大场
2.3 主播阶段性成长周期规划
2.4 操盘服务分层
第三章 营销大场策划执行
第四章 营销大场执行
第五章 B级(日播)策划执行+营销大场穿插策略
第六章 操盘系统工具介绍
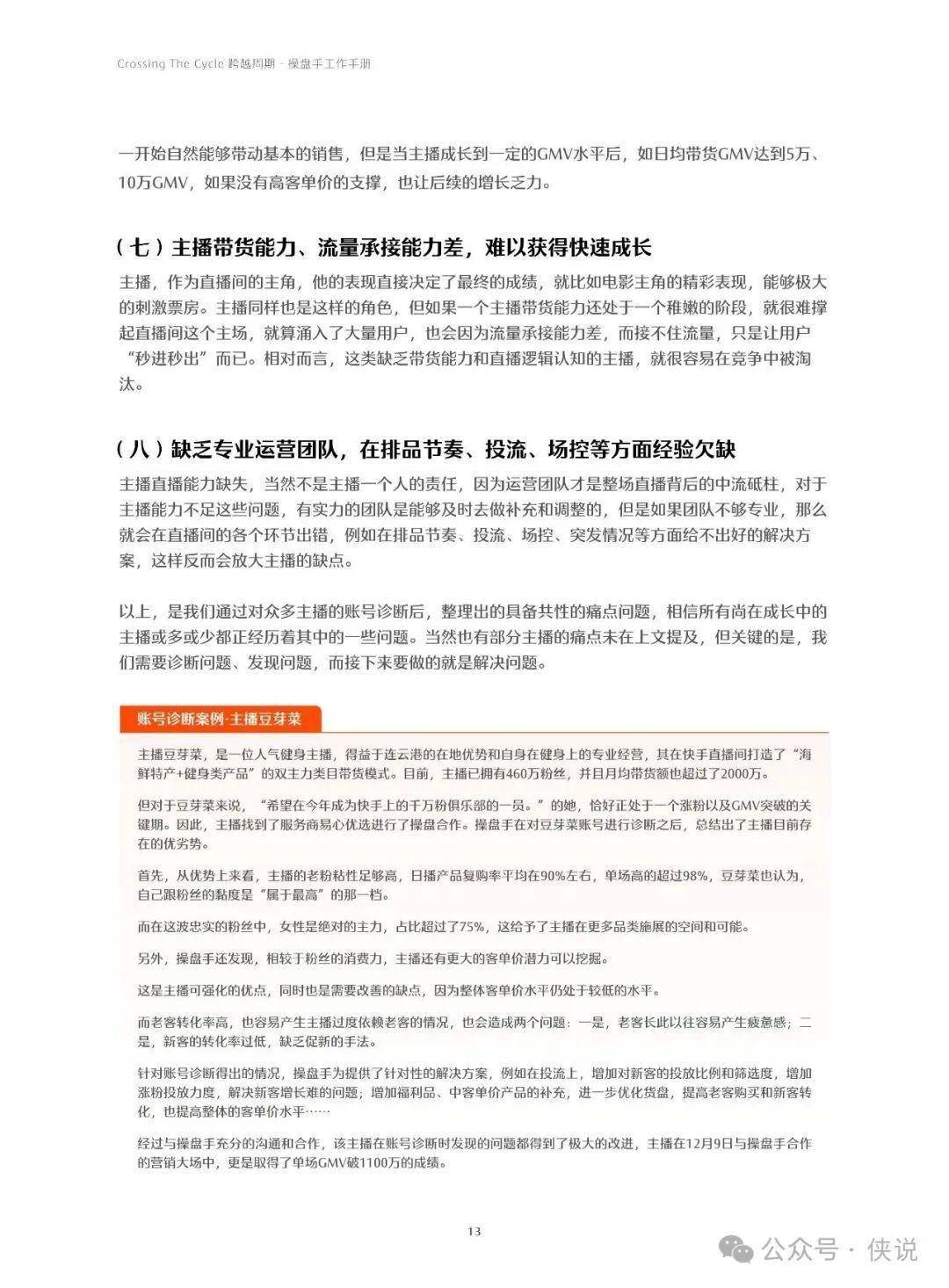
第七章 典型案例
#直播带货#快手电商#操盘手手册#GMV增长#直播运营
报告预览如下(末尾下载通道):























