AI智能车行业:AI智能车时代是「产品为王」
AI智能车时代的核心逻辑是“产品为王”,而非PC/移动互联网时代的“流量为王”。
移动互联网以“连接”为本质,企业盈利依赖用户规模、获客成本与变现渠道,龙头需构建生态闭环留住用户;而AI时代的核心载体是“智能体”,其价值与完成任务的复杂度正相关,创收能力差异源于算法强弱、算力调用能力与数据闭环能力,“单个智能体创收价值”成为关键指标。
智能车是易被忽视的AI时代革命性终端。其被忽视的原因包括:互联网流量思维主导市场认知,智能车用户量级难以满足流量逻辑;AI与汽车领域人才割裂,需复合型能力才能看懂产业价值;短期受电动车逻辑拖累,陷入传统新车周期投资框架。
但智能车符合“打破资源垄断、去中心化、科技平权”的革命性特征,如同PC增强计算能力、手机增强连接能力,智能车将替代人类驾驶,成为“轮子上的计算机”,既解放生产力,也将改变社会生产关系。
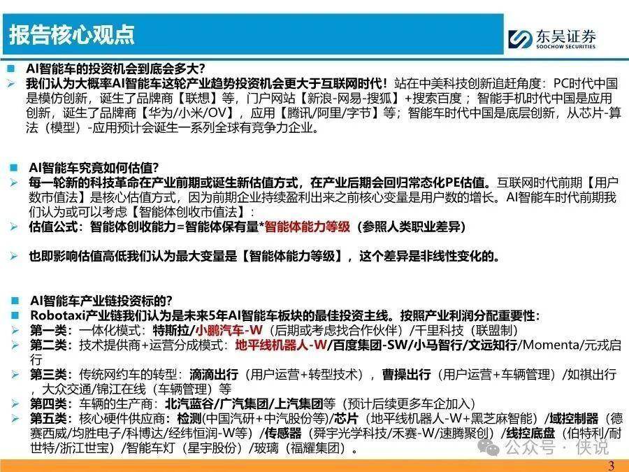
从投资价值看,AI智能车产业机会或超互联网时代。
报告目录:
一、PC/移动互联网时代复盘总结
1.1 PC互联网时代的复盘(1980-2005年前后)
1.2 移动互联网时代的复盘
二、为何本轮AI行情智能车不是核心配置方向?
三、智能车是被忽视的AI时代革命性终端
四、AI视角如何投资智能车?
五、风险提示
报告预览如下(末尾下载通道):






















