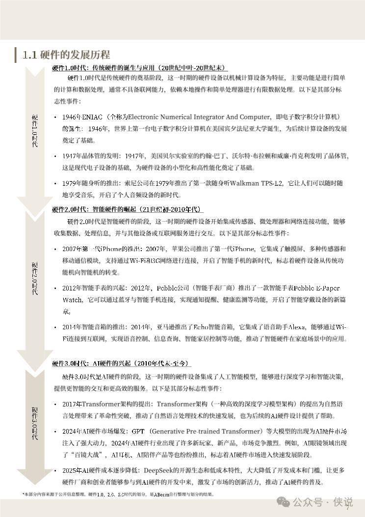
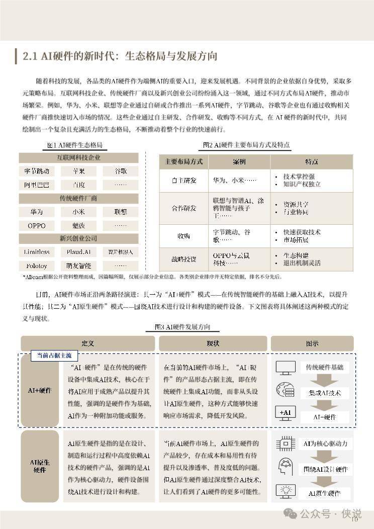
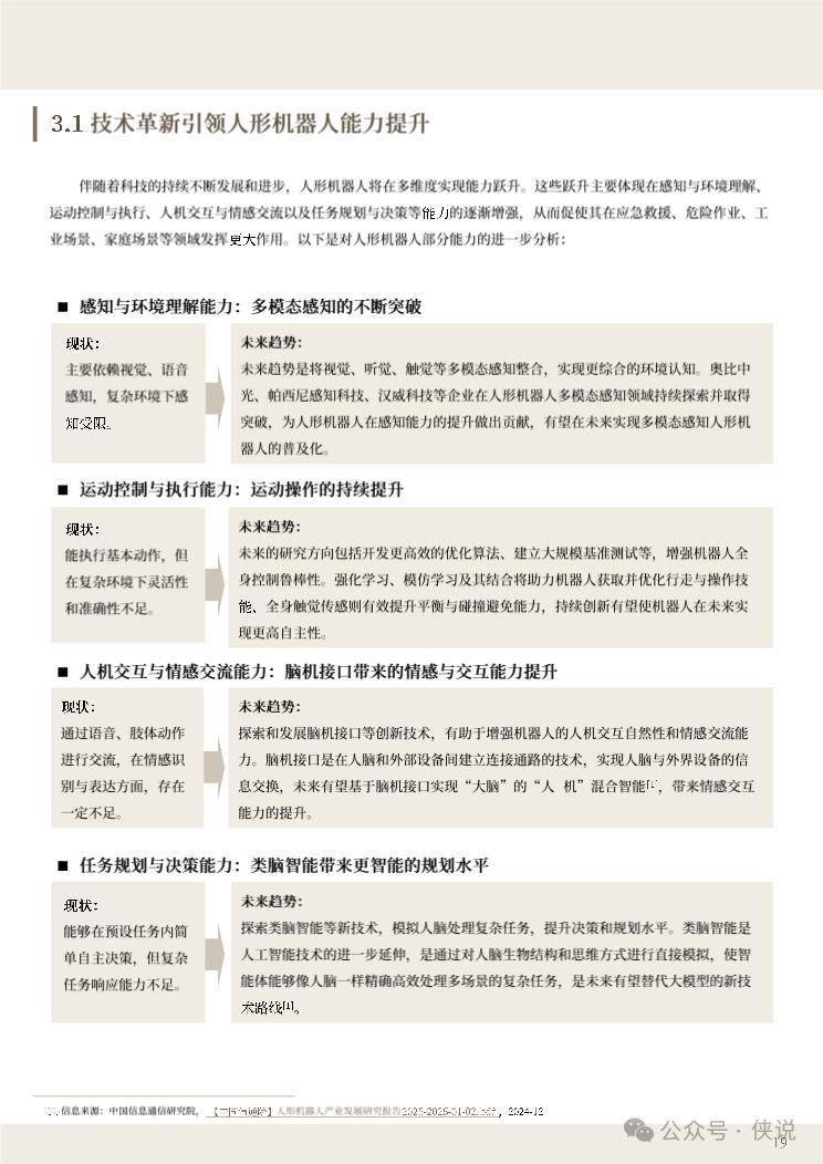
智变中国2025科技趋势洞察
这份由ABeam Consulting发布的报告,聚焦2025年中国四大核心科技趋势,深入解读技术创新路径与产业影响。
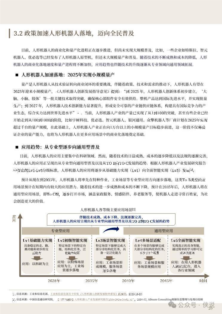
在AI硬件领域,硬件已从传统计算(1.0)、智能互联(2.0)进化到AI集成(3.0)阶段,AI手机、电脑、人形机器人、穿戴设备成为主流品类,2025年AI手机出货量预计达80万台,2027年渗透率将超50%,人形机器人2025年产值有望达3亿元,2029年预计增至750亿元,但高端芯片封锁、隐私安全平衡等问题仍待突破。
移动出行领域,自动驾驶进入商业化试点, eVTOL(电动垂直起降飞行器)2025年逐步取证运营,超级高铁仍处技术攻坚阶段,太空旅行开始商业化探索,未来将推动城市空间重构、数字驱动和无边界生活。结语部分 ABeam还提供了技术落地指南与全链路咨询支持。
报告预览如下(末尾下载通道):























