2024年财富展望报告:发现与机遇
随着2024年的脚步越来越近,我们对未来的财富管理充满了期待和好奇。花旗集团的《2024年财富展望报告》为我们提供了深入的洞察和实用的策略,帮助我们在不确定的经济环境中寻找稳定的增长点。
① 全球经济展望
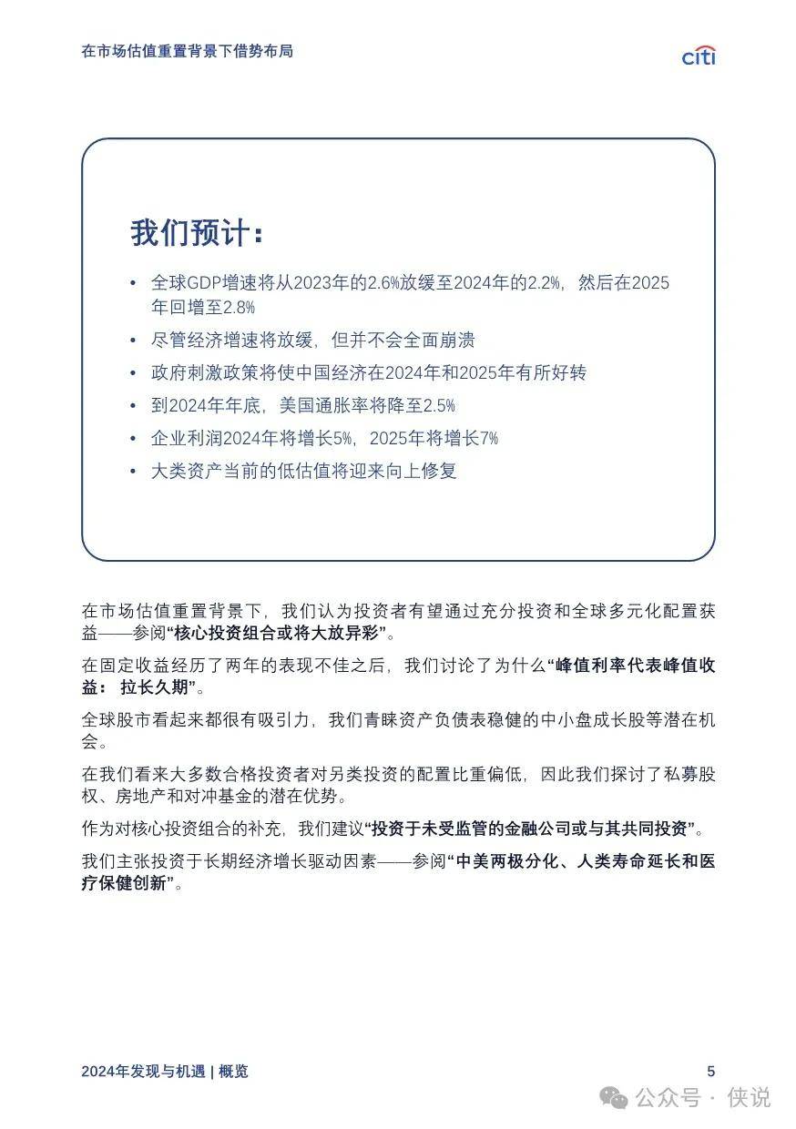
2024年全球经济增长预计将放缓至2.2%,但随后在2025年有望回升至2.8%
。
美国经济的“先慢后快”模式,以及美联储的政策调整,将对全球市场产生重要影响。
② 投资策略
花旗集团建议,投资者应考虑将大部分财富配置到核心投资组合中,包括全球多元化的资产类别。
股票市场,特别是美国中小盘成长股,可能成为潜在的投资机会。
③ 另类投资
私募股权、房地产和对冲基金等另类投资的预期回报在2024年有所上调,为投资者提供了多元化的选择。
④ 分析师点评
花旗集团的分析师认为,尽管存在风险,如全球供应链冲击和中国经济放缓,但通过多元化配置和战术型投资,投资者可以增强投资组合的韧性。

















